育肥猪生长缓慢是规模化养殖中常见的棘手问题,直接导致饲料报酬降低、出栏时间延长和经济效益下降。其成因复杂,常为营养、疾病及环境因素交织作用的结果。通过系统的巡栏观察结合针对性的实验室检测,可以高效区分主要矛盾,并制定精准的解决方案,本文将详细介绍。

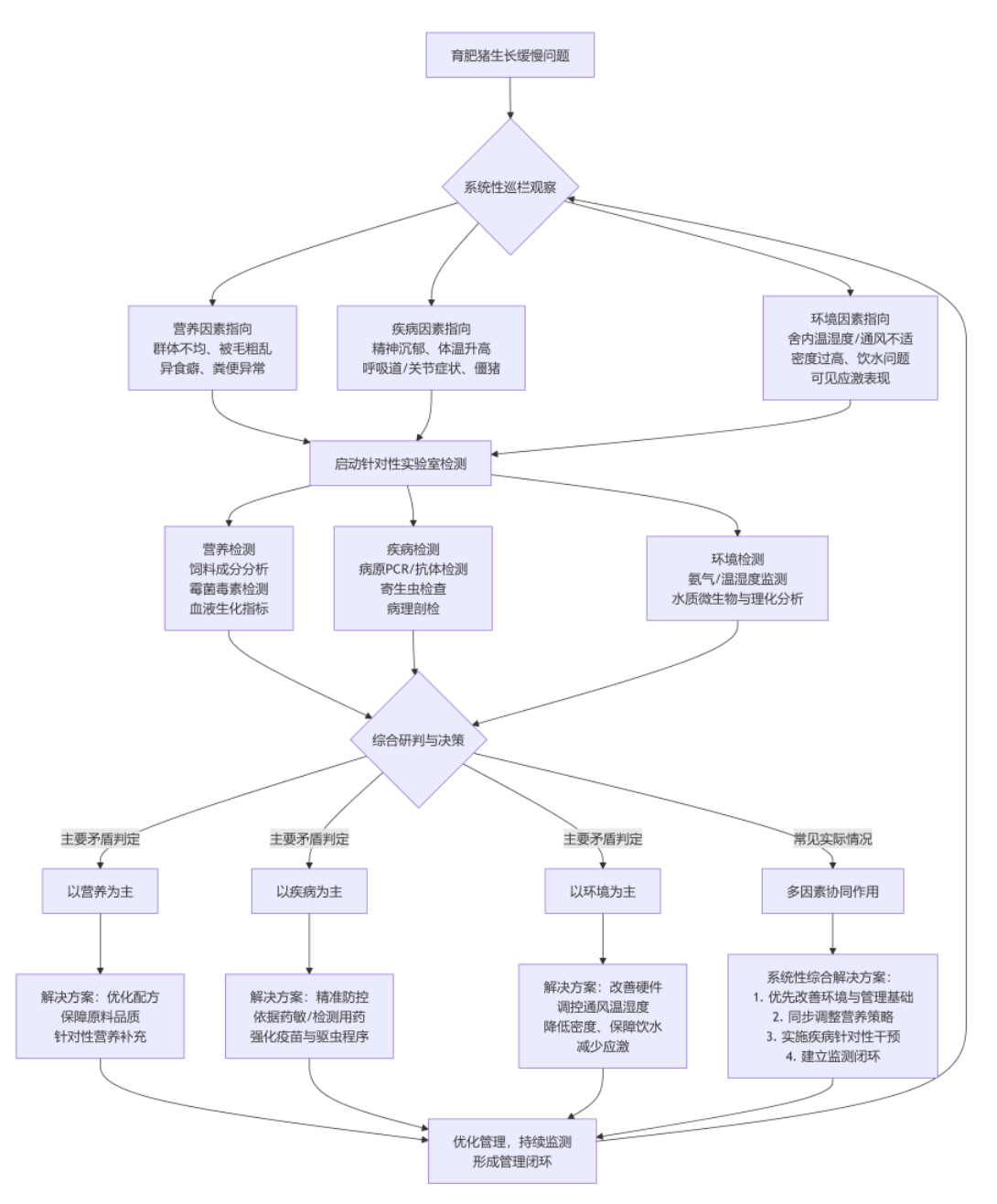
一、 系统性巡栏观察
巡栏观察是发现问题的一步,需定时、专注、多维度进行。
营养因素指向性观察:
群体均一性:整群猪大小不均、发育参差不齐,强弱分化明显,是营养摄入不足或配方不均衡的典型表现。
采食行为与体况:猪只食欲尚可但增重慢,可能提示饲料能量或氨基酸不足。被毛粗乱、无光泽,皮肤苍白或过度角化,常见于微量元素(如锌、铁)、维生素(如A、B族、E)或必需脂肪酸缺乏。粪便观察至关重要:过稀可能提示消化不良或原料品质问题;含未消化的饲料颗粒,可能与饲料粉碎粒度、酶缺乏或肠道健康有关;颜色异常也可能与某些原料有关。
异常行为:部分猪出现异食癖(如啃栏、舔土),常与矿物质缺乏有关。
疾病因素指向性观察:
精神状态与体表:部分猪只精神沉郁、离群独卧、嗜睡。体温升高(可通过触摸耳根、体侧感知)。呼吸困难、咳嗽、喷嚏提示呼吸道疾病(如PRDC)。关节肿胀、跛行提示链球菌病、副猪嗜血杆菌感染或肢蹄病。皮肤出现红斑、丘疹、坏死可能提示寄生虫(疥螨)、圆环病毒病或葡萄球菌感染。
生长模式:“僵猪”或“落脚猪”的出现,往往是慢性消耗性疾病(如慢性猪瘟、圆环病毒相关疾病、慢性回肠炎、寄生虫重度感染)的后遗症。
死亡率:即使死亡率不高,但持续出现病弱猪,也指向亚临床或慢性疾病的存在。
环境与管理因素指向性观察:
猪舍物理环境:重点关注温度(育肥猪最适通常为18-22℃)、湿度(60%-70%)、通风。猪只扎堆说明寒冷,远离热源、喜卧湿处说明过热。氨气等有害气体浓度刺鼻,直接影响呼吸道健康。栏舍潮湿、粪便清理不及时,增加疾病压力。
饲养密度与竞争:密度过高导致休息、采食空间不足,竞争加剧,强弱分化,整体生长均匀度差。观察饮水器是否充足、水流是否合适(水压不足或过高)。
应激表现:频繁转群、混群、噪音、饲喂程序不稳定等均会导致应激,表现为骚动不安、生长暂时停滞。
二、 针对性实验室检测
当巡栏观察指向某一或某几方面问题时,实验室检测提供客观数据支持。
验证/排除营养因素:
饲料成分分析:检测当前使用饲料的主要营养成分(能量、粗蛋白、赖氨酸等关键氨基酸、钙、磷)是否达到育种标准。这是最直接的证据。
原料与成品料毒素检测:特别是霉菌毒素(黄曲霉毒素、玉米赤霉烯酮、呕吐毒素等),其亚临床中毒是导致生长缓慢、免疫力下降的常见原因。
血液生化指标:采集代表性猪只血样,检测血清总蛋白、白蛋白、尿素氮、微量元素(如铁、锌、硒)、维生素(如A、E)水平,可反映机体的营养代谢状况。
确诊疾病因素:
病原学检测:根据临床症状,针对性采集病料(如鼻拭子、肺脏、淋巴结、关节液、粪便)进行PCR/RT-PCR检测,排查猪繁殖与呼吸综合征病毒(PRRSV)、圆环病毒2型(PCV2)、猪瘟病毒(CSFV)、肺炎支原体、猪痢疾密螺旋体等关键病原。
血清学检测:通过ELISA检测特定病原的抗体水平,了解群体免疫状态及野毒感染情况。例如,PRRSV抗体S/P值离散度大或持续升高,提示活跃感染。
寄生虫检查:粪便虫卵检查(特别是蛔虫、鞭虫、结节虫)及皮肤刮片检查(疥螨)。
病理解剖与组织学检查:对病死猪或典型病猪进行解剖,观察内脏器官(肺、肝、肾、肠道、淋巴结)的病变,必要时送检做病理切片,是诊断许多慢性疾病的“金标准”。
评估环境因素:
环境监测:使用温湿度计、氨气检测仪等设备客观记录关键指标。
水质检测:检测饮用水源的微生物(细菌总数、大肠杆菌)和理化指标(硬度、重金属含量)。
三、 综合判断与针对性解决方案制定
基于以上“观察+检测”的结果,进行综合研判:
若营养为主因:
解决方案:立即复核并优化饲料配方,确保营养水平满足该生长阶段需求。检查原料品质,更换霉变原料,添加经证实的优质脱霉剂。确保饲料新鲜,防止氧化。对于已出现缺乏症的猪群,可通过饮水或注射途径短期补充相应的维生素、微量元素。
若疾病为主因:
解决方案:实施“检测引导下的精准防控”。针对细菌性感染,通过药敏试验选择敏感抗生素进行脉冲式或阶段性治疗,并评估疫苗免疫的必要性(如支原体、传染性胸膜肺炎)。针对病毒性疾病(如PRRS、PCV2),核心是稳定群体、减少循环,通过改进免疫程序(疫苗选择、免疫时机)、实施批次生产、加强后备母猪驯化等生物安全措施进行长期管理。必须制定系统性的驱虫程序(内驱、外驱)。
若环境与管理为主因:
解决方案:立即改善硬件与管理。调整通风系统,确保有效排除污浊空气同时避免贼风。保障温度在舒适区,夏季降温,冬季保温。坚决降低饲养密度。确保饮水清洁充足。建立稳定的日常管理程序(定时饲喂、清粪等),减少不必要的应激。提供干燥、洁净的休息区。
总结
在实际生产中,生长缓慢往往是多种因素协同作用的结果。例如,霉菌毒素中毒会损害肝脏和免疫系统,从而诱发或加重疾病(疾病因素),并导致营养利用率下降(营养因素)。因此,解决方案必须具有系统性,通常需要“多管齐下”,需要在优化环境、减轻应激的基础上,协同调整营养策略与疾病防控方案,并通过持续的巡栏和定期实验室监测来评估改善效果,形成管理闭环,才能从根本上解决育肥猪生长缓慢的问题,提升养殖效益。
【版权声明】来源:猪场管理者。文章资料来源于互联网,由西南区整理发布,已标明来源,版权归原作者所有,内容仅供读者参考学习,不构成任何投资建议。如有侵犯原作者权益,请在评论区留言联系我们删除。
发表评论 取消回复