保育猪慢性消瘦不光是体重下降,更反映了保育猪在断奶这个特殊阶段,因为抵抗力弱,正遭受着传染病、寄生虫、营养或管理问题的多重问题,本文将介绍如何通过系统分析来找出消瘦的原因。
一、导致保育猪慢性消瘦的深度分析
保育猪慢性消瘦并非单一因素所致,而是多重原因交织作用的结果,主要可以归结为以下四类:
传染性疾病
这是最需要警惕的一类原因。多种慢性消耗性传染病会直接攻击猪只的消化或免疫系统。
慢性猪瘟与圆环病毒病:温和型或慢性猪瘟会导致病猪长期消瘦、贫血,便秘与腹泻交替出现。而圆环病毒2型(PCV2)感染引起的断奶仔猪多系统衰竭综合征(PMWS) 是导致保育期消瘦的“头号嫌疑犯”。它会造成免疫抑制,让猪继发多种细菌感染,出现淋巴结肿大、呼吸困难、渐进性消瘦,即使体温正常也可能死亡。
慢性消化道疾病:如猪痢疾(由密螺旋体引起)和副伤寒(沙门氏菌感染),都会导致猪只长期反复腹泻、便血、脱水,最终营养不良而消瘦。
寄生虫感染
寄生虫在体内外掠夺营养、造成组织损伤,是“隐形”的消耗者。体内寄生虫(如蛔虫、结节线虫)影响肠道吸收;体外寄生虫(如疥螨)导致皮肤瘙痒、破溃,使猪只休息和采食不佳,长期也会消瘦。
营养与管理因素
营养性问题:包括饲料本身营养不足、配比不当(如蛋白质缺乏)、存在抗营养因子,或仔猪因断奶应激导致消化酶不足、吸收障碍。长期摄入不足或吸收不良,必然导致生长停滞。
管理性应激:断奶应激是核心。它混合了心理(离开母猪)、环境(转群)和营养(从奶到料)的多重冲击,极易导致仔猪食欲废绝、抵抗力下降。此外,饲养密度过大、不同日龄猪只混群、栏舍环境恶劣(如温差过大、湿度高、氨气重)都会加剧应激,诱发并加重疾病。
其他消耗性问题
一些其他疾病也会呈现慢性消瘦症状,例如附红细胞体病(导致贫血、黄疸)以及先天性弱仔等
二、系统性排查方法

面对猪群消瘦,需要一个冷静、系统的排查流程,下面我们详细分析。
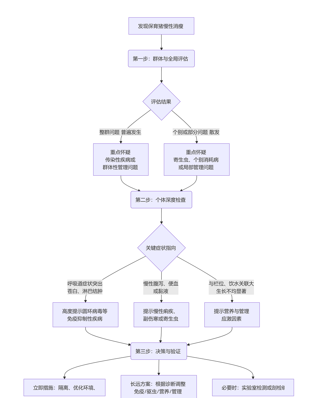
第一步:观察群体,评估全局
统计信息:计算整群的消瘦发生率、死亡率和日增重,判断是普遍性问题还是个别现象。
巡视环境:检查猪舍温度(尤其是夜间和白天温差是否超过10℃)、湿度、通风(有无刺鼻氨气味)和饲养密度。
检查饲喂:查看饲料是否新鲜,检查料槽设计是否导致竞争或浪费,回顾近期是否有换料。
第二步:检查个体,寻找线索
挑选有代表性的病猪(包括刚死的)进行详细检查。
视诊与触诊:观察精神、被毛、呼吸;触摸关节是否肿胀,检查皮肤有无丘疹、破溃;测量体温(慢性消耗性疾病体温常正常或偏低)。
重点系统检查:
消化系统:观察有无腹泻、粪便性状(水样、糊状、带血或黏液)。
呼吸系统:听诊有无咳嗽、呼吸是否急促或困难(腹式呼吸)。
可视黏膜:翻开眼睑,检查结膜是否苍白(贫血)、黄染(黄疸)或发绀(循环障碍)。
第三步:剖析核心,鉴别诊断
结合群体和个体信息,指向最可能的原因类别。
若群体中大部分猪生长缓慢、被毛粗乱、肤色苍白,且呼吸道问题突出,应优先怀疑圆环病毒病等免疫抑制性疾病。
若以持续性或间歇性腹泻为主要表现,粪便带有特征性(如血色、黏液、坏死组织),则重点排查慢性痢疾、副伤寒或寄生虫病。
若个体差异大,且与栏位、饮水等管理因素明显相关,则营养与管理因素的可能性更大。
第四步:验证与处置
必要的检测:对于疑似传染病的,可采集病料(如淋巴结、肺脏、肠道内容物)或血液,送实验室进行病原学检测(如圆环病毒抗原检测)或剖检诊断(观察特征病变,如圆环病毒的淋巴结肿大、慢性猪瘟的纽扣状溃疡等)。
针对性干预:
立即措施:隔离病弱猪,优化环境(保温、通风、干燥),提供易消化的营养支持(如电解质、葡萄糖水)。
长远方案:根据诊断结果,调整免疫程序(如补免圆环疫苗)、制定驱虫计划、优化饲料配方与饲喂流程、严格执行全进全出和消毒制度。
三、核心要点总结
为了让大家对保育猪慢性消瘦的复杂原因和排查路径有更清晰、直观的把握,我将关键信息浓缩成下面的表格。
保育猪慢性消瘦主要病因鉴别与综合排查要点

【版权声明】来源:养猪办公室。文章资料来源于互联网,由西南区整理发布,已标明来源,版权归原作者所有,内容仅供读者参考学习,不构成任何投资建议。如有侵犯原作者权益,请在评论区留言联系我们删除。
发表评论 取消回复