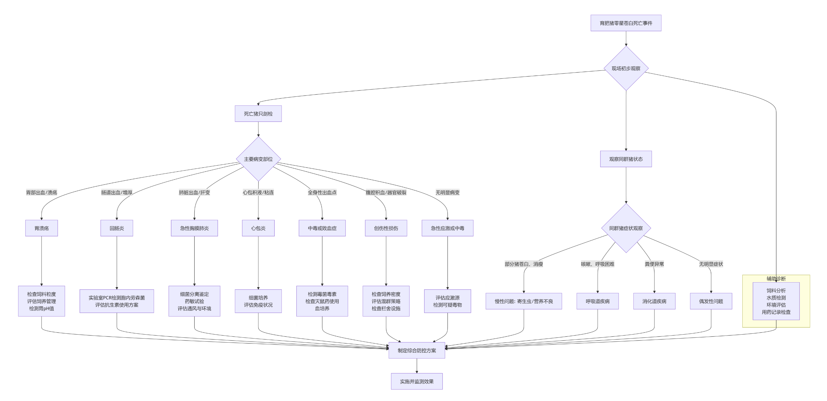
育肥猪中大猪阶段(通常指60-120kg体重阶段)如果出现零星死亡且以壮猪为主,死亡猪只表现苍白体征,我们应该如何去分析该现象,从症状看通常与急性失血或突发性系统衰竭有关。下面我们来逐个分析:
一、胃溃疡(胃食管部溃疡)
这是导致育肥大猪急性内出血死亡的主要原因。
1. 发生机制与病理过程
部位特异性:主要发生在胃的食管部(非腺体部)。该区域黏膜薄,缺乏分泌保护性黏液和碳酸氢盐的腺体,极易受胃酸侵蚀。
发展过程:最初因各种刺激(如过细饲料)引发角化过度和上皮细胞增生 → 血供受阻,组织缺血坏死 → 形成局灶性溃疡 → 溃疡底部血管暴露 → 在胃酸、饲料摩擦或物理刺激下(如剧烈运动、打架)突然破裂,导致急性大出血。
致死原因:动物在短时间内因失血性休克死亡,体表呈现特征性苍白。
2. 核心诱因分析
饲料物理形态(最关键因素):
粉料过细:饲料粒径小于500微米是主要风险。细粉料流动性强,无法在胃内形成有效的“物理屏障”来隔离胃酸与贲门部黏膜,同时会刺激胃酸过度分泌。
缺乏结构性纤维:日粮中缺乏足够的粗纤维(如苜蓿草粉、麸皮),无法促进唾液分泌(天然抗酸剂)和胃黏膜的健康。
管理与应激:
频繁的禁食与过量采食:不规律的饲喂程序导致胃液在空腹时持续分泌,腐蚀黏膜。
持续应激:拥挤、高温高湿、频繁转群等应激,通过神经和内分泌途径增加胃酸分泌。
继发于其他疾病:如呼吸道疾病(导致慢性缺氧)、链球菌感染等,可间接诱发溃疡。
3. 临床表现
胃溃疡的表现是一个连续谱,急性死亡只是冰山一角:
最急性型:外表健康的壮猪突然死亡,体表极度苍白。这是用户描述的典型情况。
急性型:可见呕吐、黑色柏油样粪便(血液经消化)、虚弱、呼吸急促(贫血导致),随后死亡。
亚临床型:猪只生长迟缓、采食量波动、被毛粗乱,但无明显出血症状。此型影响最为广泛,造成巨大的隐性经济损失。

二、肠道出血性综合征/急性回肠炎
由胞内劳森菌引起,其急性出血型是另一大常见原因。
1. 病理特征
靶器官:主要侵害回肠末端(小肠与大肠连接处),也可累及结肠。
病变本质:细菌侵入肠黏膜隐窝细胞,导致肠黏膜细胞快速增生、坏死和出血。在急性型中,出血非常严重。
出血机制:黏膜大面积坏死脱落,肠壁血管破裂,血液大量流入肠腔。
2. 流行特点与诱因
传播:粪-口传播。潜伏期长,常在对猪群造成应激(如转群、换料、天气变化)后爆发。
诱发因素:
引种与混群:引入带菌猪是主要风险。
应激管理不当:与胃溃疡类似,任何管理应激都可能促使亚临床感染转为急性发病。
与其他病原共感染:如猪痢疾密螺旋体、沙门氏菌,会加重病情。
3. 临床表现
急性出血型:多见于生长育肥后期。猪只突然排出沥青样、黑色的血便,迅速虚弱、苍白,在几小时至一天内死亡。尸体极度苍白。
慢性型:间歇性腹泻,粪便稀软、不成形,颜色如水泥样或灰黑色,猪只生长不均。
亚临床型:仅表现为采食量下降和生长速度降低,无可见腹泻。
4. 胃溃疡与急性回肠炎的鉴别要点
虽然两者都导致苍白和死亡,但细致观察有助于初步区分:
| 特征 | 胃溃疡(急性大出血) | 急性回肠炎 |
|---|---|---|
| 死亡速度 | 极快,从出血到死亡可短至数分钟 | 较快,通常有几小时到一天的过程 |
| 体表苍白 | 极度苍白,像白纸一样 | 显著苍白 |
| 粪便 | 死前或死后肛门周围可能有黑色柏油粪,但有时来不及排出 | 几乎总能看到 |
| 呕吐物 | 可能带血(咖啡渣样) | 罕见 |
| 营养状况 | 通常是栏内最大、最肥的猪 | 壮猪为主,但营养状况不一定最突出 |
| 剖检关键发现 | 腹腔积满不凝血液 | 回肠末端至结肠腔内有大量凝血块 |
三、寄生虫感染
猪胃线虫(颚口线虫):寄生于胃黏膜,引起溃疡和出血
鞭虫:严重感染可导致盲肠和结肠出血
球虫:在育肥猪阶段虽不常见,但偶发感染可引起肠道出血
四、急性感染性疾病
猪丹毒:急性败血型猪丹毒可引起全身性血管损伤,导致皮肤出血和内脏出血,死后呈苍白外观。壮猪可能因免疫间隙期(疫苗保护力下降但未加强免疫)而感染。
链球菌病:败血型链球菌感染可导致弥散性血管内凝血(DIC),引起多器官出血和贫血。
沙门氏菌病:急性败血型可引起肠道溃疡和出血。
非洲猪瘟(需高度重视):虽然典型症状包括广泛出血,但慢性或亚急性型可能仅表现为苍白、虚弱和零星死亡,必须首先排除。
五、营养与代谢因素
缺铁性贫血:虽然哺乳期补铁,但快速生长的壮猪对铁需求量大,若后期供应不足可能出现贫血。
维生素K缺乏:影响凝血因子合成,导致出血倾向。可能原因:
饲料中维生素K添加不足
长期使用抗生素(特别是磺胺类)影响肠道合成维生素K
霉菌毒素中毒损害肝脏,影响凝血因子合成
铜中毒:高铜添加剂促进生长,但过量可导致溶血性贫血和血红蛋白尿,死后苍白。
六、中毒因素
霉菌毒素:
T-2毒素和呕吐毒素:直接损伤消化道黏膜,引起溃疡和出血
赭曲霉毒素:损害造血系统和肝脏功能
玉米赤霉烯酮:虽主要影响繁殖系统,但高剂量可引起全身性反应
抗凝血灭鼠药中毒:误食鼠药导致凝血功能障碍,内外出血。
食盐中毒:虽以神经症状为主,但严重时可引起消化道炎症和出血。
七、管理应激因素
争斗损伤:壮猪好斗,频繁争斗可能导致严重内伤或血管破裂。
运输应激:即使场内转移也可能诱发应激性胃溃疡或加重潜在疾病。
八、免疫相关疾病
过敏性紫癜:虽不常见,但可能因某些抗原(如疫苗、药物)引起超敏反应,导致血管炎和出血。
九、排查流程图

为什么“以壮猪为主”?
生长速度快:壮猪代谢旺盛,对营养需求高,易出现相对缺乏(如铁、维生素K)
采食量大:摄入潜在致病因子(毒素、病原)的量相对更大
竞争行为强:更易发生争斗和应激
免疫间隙:疫苗保护力可能下降而尚未加强免疫
遗传因素:某些高生长性能品种可能对应激和疾病更敏感
【版权声明】来源:惠养猪。文章资料来源于互联网,由西南区整理发布,已标明来源,版权归原作者所有,内容仅供读者参考学习,不构成任何投资建议。如有侵犯原作者权益,请在评论区留言联系我们删除。
发表评论 取消回复