每日巡栏是育肥猪健康管理的关键环节,通过系统化观察可早期发现问题,及时干预,降低损失。以下是巡栏流程与详细的步骤,共分为五个阶段,详细介绍巡栏重点。坚持该做法必将提高生产成绩!
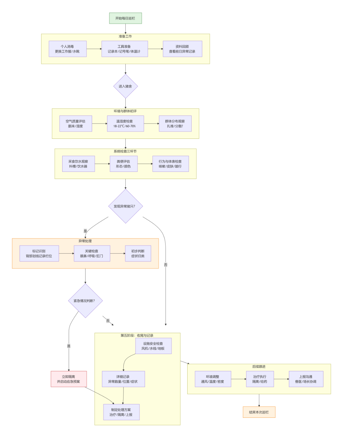
巡栏流程图:

巡栏步骤:
一、巡栏前准备(约5分钟)
个人消毒:更换专用工作服与水靴,脚踏消毒池,洗手消毒。
工具准备:携带记录本、记号笔(用于标记异常猪只)、体温计、手套、赶猪板等。
资料回顾:查看前日记录,关注已标记猪只的后续情况。
二、巡栏五步流程(约20-30分钟/栋舍)
第一步:环境整体评估(入舍后2分钟内)
空气质量:感受氨气、湿度是否刺鼻闷湿,判断通风状况。
温湿度:查看温度计,适宜温度为18-22℃(大猪偏低,小猪偏高)。
光照与噪音:检查灯光是否均匀,有无异常噪音干扰。
第二步:猪群静态观察(站立于走廊,5分钟)
分布情况:猪只均匀分布为佳,扎堆可能为温度低,分散远离某区域可能该处有贼风或漏粪。
休息姿态:侧卧呼吸平稳为健康,犬坐式呼吸可能为肺炎,蜷缩可能为寒冷或腹痛。
异常声音:监听咳嗽、喷嚏、喘息、磨牙等声音并定位。
第三步:逐栏动态观察(缓慢行走,10-15分钟)
采食与饮水:
料槽:检查剩余料量,是否有厌食、呕吐料(颗粒状未消化饲料)。
饮水器:手按检查出水压力,观察饮水次数,健康猪每日饮水6-8次。
粪便评估:
正常:成型软便,深棕色。
异常:水样腹泻(传染性胃肠炎)、血便(痢疾)、颗粒硬粪(饮水不足或便秘)。
行为观察:
咬尾、咬耳迹象:提示密度过大或营养不良。
跛行或关节肿胀:检查地板是否破损,可能有关节炎或蹄叶炎。
皮肤与毛色:健康皮肤粉红无屑,异常包括红斑(猪丹毒)、点状出血(非洲猪瘟警示)、皮毛粗乱。
第四步:个体精细检查(对异常猪只,5分钟)
标记隔离:对疑似病猪用记号笔标记(如背部划线),记录栏位。
关键检查:
眼部分泌物:眼角泪斑提示空气质量差或萎缩性鼻炎。
鼻盘:应湿润,干燥可能发热。
呼吸频率:健康猪20-40次/分,腹式呼吸提示肺炎。
肛门与尾根:粪便污染程度评估腹泻情况。
第五步:设施与记录(5分钟)
设备检查:风机、水帘、饮水器是否正常,料线有无堵塞,地板有无破损。
记录汇总:详细记录异常猪只数量、位置、症状,制定处理方案(治疗、隔离、上报)。
三、巡栏后处理
紧急处理:将严重病猪移入隔离舍,采样送检(尤其怀疑传染性疾病时)。
环境调整:根据问题调整通风、温度或密度。
汇报沟通:与兽医、场长沟通发现的问题,协调用药或防疫措施。
【版权声明】来源:养猪办公室。文章资料来源于互联网,由西南区整理发布,已标明来源,版权归原作者所有,内容仅供读者参考学习,不构成任何投资建议。如有侵犯原作者权益,请在评论区留言联系我们删除。
发表评论 取消回复