中央财政继续为种植、养殖、森林三大类16个大宗农产品提供农业保险保费补贴,包括稻谷、小麦、玉米、棉花、马铃薯、油料作物、糖料作物、天然橡胶、三大粮食作物制种、能繁母猪、育肥猪、奶牛、公益林和商品林、青稞、牦牛、藏系羊。补贴比例为:中央财政在省级财政补贴不低于25%的基础上,区分东部地区、中西部和东北地区,对种植业保险分别提供35%、45%的补贴,对养殖业保险分别提供40%、50%的补贴。稻谷、小麦、玉米三大粮食作物完全成本保险和种植收入保险政策在全国全面实施,大豆完全成本保险和种植收入保险政策覆盖各省、自治区、直辖市和计划单列市。此外,中央财政每年安排一定规模资金,对地方优势特色农产品保险,通过以奖代补政策给予支持。

中央财政资金依据既定分配机制向省级财政划拨,各省份结合本地区发展实际,负责细化落实具体实施细则。地方政府需统筹规划补贴覆盖范围、受益主体资格认定及差异化补贴标准制定等执行环节,确保政策精准落地。
2025年农业补贴体系中对生猪产业的扶持力度持续加码,其中能繁母猪与育肥猪的保险保障政策形成核心支撑。通过创新实施保费补贴等政策工具,有效对冲疫病防控和市场价格波动的双重风险,显著提升养殖主体的抗风险能力。这种政策托底机制不仅稳定了现有养殖主体的经营预期,更为产业规模化发展注入新动能。在中央财政持续强化的政策扶持下,生猪养殖业正迎来新的发展机遇期。

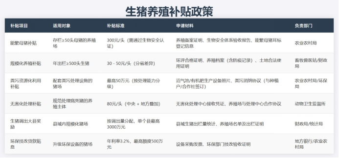
下面是具体的补贴项目
1. 能繁母猪补贴
适用对象:存栏≥50 头母猪的养殖场
补贴标准:300 元 / 头(需通过生物安全认证)
申请材料:养殖备案证明、生物安全体系验收报告、能繁母猪耳标登记信息
负责部门:农业农村局
2. 规模化养殖补贴
适用对象:年出栏≥500 头生猪
补贴标准:30-50 元 / 头(分省差异)
申请材料:环评合格证明、养殖档案(含防疫记录)、土地合法使用证明
负责部门:畜牧兽医站 / 财政局
3. 粪污资源化利用补贴
适用对象:配套粪污处理设施的猪场
补贴标准:最高 50 万元(按处理能力分级)
申请材料:沼气池 / 有机肥生产设备照片、粪污消纳协议(与种植户 / 合作社签订)
负责部门:农业农村局 / 环保局
4. 无害化处理补贴
适用对象:规范处理病死猪的养殖主体
补贴标准:80 元 / 头(中央 + 地方叠加)
申请材料:无害化处理中心接收凭证、养殖场与处理中心合作协议
负责部门:动物卫生监督所
5. 生猪调出大县奖励
适用对象:县域内规模化猪场
补贴标准:按调出量分配,单个县最高 3000 万元
申请材料:县域生猪出栏量统计、养殖场名单及出栏证明
负责部门:财政局 / 统计局
6. 环保技改贷款贴息
适用对象:升级环保设备的猪场
补贴标准:年利率 3.2%,最高额度 500 万元
申请材料:设备采购发票、环保部门技改验收证明
负责部门:地方银行 / 农业农村局
文章来源:猪好多网
【版权说明】猪博士平台转载的文章均已注明来源、猪博士平台原创文章其他平台转载须注明来源,特别说明的文章未经允许不可转载。我们发布的文章仅供养猪人学习参考,不构成投资意见。如有不妥,请联系客服删除。
发表评论 取消回复