猪君,妊娠母猪的饲料是众多品类中,价格相对较低的,但不能因为价格低,而忽视了品质,妊娠料的好坏对母猪的繁殖性能、使用寿命以及仔猪的初生重和活力都有着深远的影响;品质不好的饲料带来的隐性损害,如体况流失、蹄病、死胎多、弱仔多、断奶后发情延迟等往往要等到几个生产周期后才能显现出来,届时造成的损失是难以挽回的;
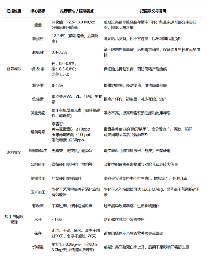
评估妊娠母猪饲料的品质,不能只看标签上的数字,而是需要通过实际指标来把控,如图所示:

妊娠饲料的品质把控,也可以建立一个简单的评估模型:
1 入库前:看颜色、闻气味、测毒素;
2 饲喂中:查粪便是否正常、控母猪膘情是否标准;
3 分娩后:记产程长短、数健仔数量和整齐度;
小结
妊娠料最核心的标准是:让母猪在妊娠期内,保持肠道通畅、肢蹄健壮、膘情适中,并在进入产房后拥有强劲的分娩动力和充足的泌乳储备,能达到这个效果的饲料,就是适合你猪场的高品质饲料!
【版权声明】来源:劝君莫养猪。文章资料来源于互联网,由西南区整理发布,已标明来源,版权归原作者所有,内容仅供读者参考学习,不构成任何投资建议。如有侵犯原作者权益,请在评论区留言联系我们删除。
发表评论 取消回复