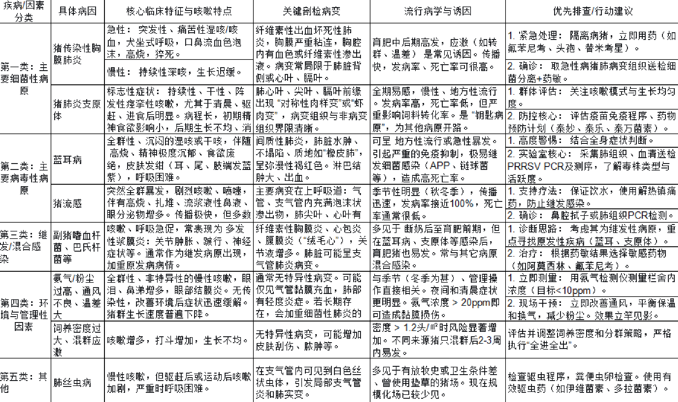
育肥后期猪群咳嗽是典型的猪呼吸道疾病综合征(PRDC)表现,它本质上是病原体、环境和管理等多重因素共同作用的结果。要系统性地排除原因,我们需要遵循 “由外而内、由环境到个体” 的排查路径。下表总结了需要排查的核心方向、具体要点和初步判断方法。
| 排查方向 | 核心要点 | 初步判断方法 |
|---|---|---|
| 环境与管理 | 有害气体(氨气、硫化氢)、温湿度、粉尘、密度 | 感官判断、仪器测量、观察猪群分布 |
| 群体与个体症状 | 发病率、体温、呼吸类型、伴随症状(泪斑、腹式呼吸等) | 临床观察、体温测量 |
| 主要病原鉴别 | 支原体肺炎、传染性胸膜肺炎、伪狂犬病、细菌继发感染等 | 基于症状、剖检病变与用药反应的初步推断 |
| 免疫与用药史 | 疫苗免疫程序、近期用药种类与效果 | 核查记录,评估保护力与耐药性 |
第一步:排查环境与管理因素
这是首要步骤,往往能发现根本诱因。
空气质量:重点检查氨气浓度。当人进入猪舍感到刺眼、刺鼻时,氨气浓度很可能已超标,这会持续损伤猪的呼吸道黏膜,使其易感染。同时检查通风是否良好,粉尘是否过多。
温湿度与密度:育肥猪的适宜温度为18-22℃,湿度60-70%。昼夜温差大、猪舍潮湿是重要诱因。检查饲养密度是否过高(育肥猪建议每头1.2-1.5㎡),高密度会加剧应激和疾病传播。
第二步:观察群体与个体临床表现
群体特征:记录咳嗽猪只的比例、分布(是全群性还是局部性)及日龄。若咳嗽在早晚、运动或受凉后加剧,则提示与温差或管理有关。
个体症状:仔细观察病猪的体温、呼吸类型和伴随症状:
体温:若体温正常或轻微升高(39.5-40.5℃),可能指向支原体肺炎(猪气喘病)或寄生虫病。若体温急剧升高(40.5℃以上),伴有呼吸困难、口鼻流出血色泡沫,则高度怀疑猪传染性胸膜肺炎。
呼吸类型:出现明显的腹式呼吸,是肺部病变(如胸膜肺炎、支原体感染)的重要指征。
其他症状:观察是否有泪斑、流涕、耳朵或皮肤发绀、腹泻、神经症状等。例如,咳嗽伴随眼睑红肿、流泪和黄色下痢,需警惕伪狂犬病;慢性咳嗽伴随生长停滞、消瘦,需考虑支原体肺炎或寄生虫(如肺丝虫)。
第三步:基于症状与病理进行主要病原鉴别
综合上述观察,我们可对常见病原进行初步鉴别。
猪支原体肺炎多为慢性干咳,体温一般不高,但猪只生长迟缓。猪传染性胸膜肺炎多为急性,高热,严重呼吸困难,常突然死亡。伪狂犬病除呼吸道症状外,常伴有腹泻、神经症状,且抗菌药治疗无效。细菌性继发感染(如副猪嗜血杆菌、巴氏杆菌)常在病毒或支原体感染后发生,导致病情复杂。
育肥后期猪群咳嗽鉴别诊断表
(点击图片可放大)

第四步:追溯免疫与用药史
免疫程序:核查猪群是否按程序接种了关键疫苗,如支原体、传染性胸膜肺炎、伪狂犬病、圆环病毒等疫苗。免疫失败(如疫苗质量、保存不当、毒株变异)可能导致疾病发生。
用药史:回顾近期是否使用过抗生素及效果。若使用氟苯尼考、替米考星、多西环素等常见呼吸道药物效果不佳,可能提示:
1) 病原为病毒(如伪狂犬);2) 存在细菌耐药;3) 诊断有误。
综合诊断与行动建议
对于病死猪,剖检能提供关键信息。如肺脏有“虾肉样”或对称性肉样实变,提示支原体感染;肺脏严重出血、水肿,并有纤维素性胸膜炎(胸膜粘连),指向传染性胸膜肺炎;肝脏、肾脏有白色坏死灶,则怀疑伪狂犬病。
当临床难以判断或多重感染疑似时,应将病料(如肺脏、淋巴结)送检实验室,进行病原PCR检测、细菌分离与药敏试验,这是最准确的诊断方法。
在排查期间,立即隔离病猪;加强消毒(建议使用过硫酸氢钾等刺激性小的消毒剂);改善通风并确保饮水清洁,可在水中添加电解质和维生素以缓解应激、增强抵抗力。
【版权声明】来源:猪场管理者。文章资料来源于互联网,由西南区整理发布,已标明来源,版权归原作者所有,内容仅供读者参考学习,不构成任何投资建议。如有侵犯原作者权益,请在评论区留言联系我们删除。
发表评论 取消回复