针对猪场出现的神经症状,合理选择能透过血脑屏障的抗生素是关键。这通常意味着猪可能患有细菌性脑膜炎,最常见的病原是猪链球菌,其能破坏血脑屏障。以下是常用药物、治疗方案及配伍的详细指南。
一、核心治疗药物选择
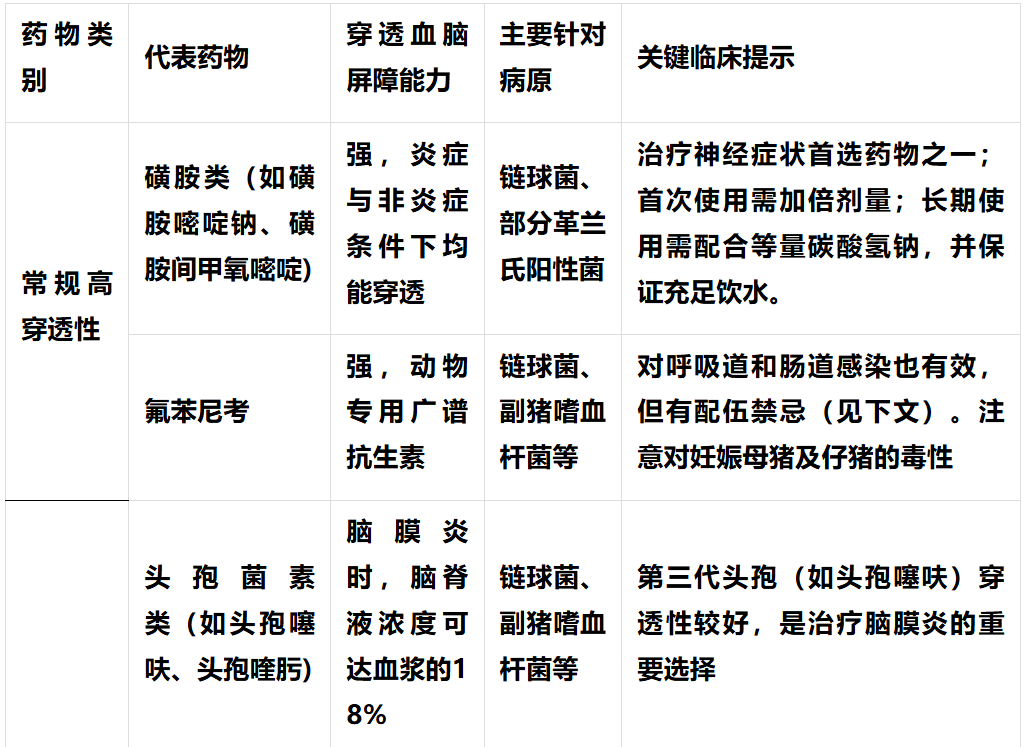
治疗细菌性脑膜炎,需选用能有效透过血脑屏障的药物。根据穿透能力和抗菌谱,可分为以下两类:
二、针对神经症状的治疗方案与配伍
出现神经症状时,治疗需 “抗菌”与“对症”相结合,并注意药物间的协同与禁忌。
1. 核心抗菌治疗方案
确诊或高度怀疑为细菌性脑膜炎(如猪链球菌脑膜炎型)时,可参考以下方案:
重症脑膜炎首选组合:头孢噻呋(5mg/kg,每日1次) + 磺胺嘧啶钠(首次剂量加倍,20mg/kg)。此方案利用了头孢噻呋的强效杀菌和磺胺的高屏障穿透力,是有效的紧急处置方案。
经典替代方案:复方磺胺嘧啶钠注射液(含甲氧苄啶)单独肌肉注射,首次加倍。或使用阿莫西林/克拉维酸(20mg/kg,每日2次)联合恩诺沙星(5mg/kg)。
针对混合感染:若伴有严重呼吸道症状,疑为副猪嗜血杆菌等混合感染,可考虑氟苯尼考+替米考星的“呼吸道”组合,但此方案主要用于呼吸道,治疗脑膜炎时需评估磺胺或头孢的联合使用。
2. 辅助对症治疗药物
控制症状、降低颅内压和神经保护同等重要:
降低颅内压:使用甘露醇(1g/kg)静脉注射,可快速缓解脑水肿。
抗炎与抗休克:短期使用地塞米松(0.2mg/kg),有助于抑制炎症、稳定血脑屏障。
解热镇痛:高热时(>41℃)可使用氟尼辛葡甲胺或安痛定。
神经营养:补充维生素B1(10mg/kg)有助于修复神经髓鞘。
3. 关键配伍禁忌与注意事项
氟苯尼考的禁忌:禁止与β-内酰胺类(阿莫西林、青霉素、头孢类)合用,会产生拮抗,药效降低;避免与喹诺酮类(恩诺沙星)合用,可能增加毒性或导致肠道功能紊乱;也不能与林可霉素、碱性药物(小苏打)混合使用。
磺胺类的禁忌:体外混合时,避免与头孢菌素、青霉素类等混合,可能发生理化反应。
青霉素类的注意:与氯霉素、磺胺类、四环素类合用可能干扰其杀菌活性,需谨慎。
三、治疗原则与流程
精准诊断:神经症状也可能由伪狂犬病、大肠杆菌毒素等疾病引起,务必鉴别诊断。
及时与足量:一旦确诊细菌性脑膜炎,立即使用穿透力强的药物,首次剂量建议加倍,以确保脑脊液中迅速达到有效浓度。
疗程完整:抗生素治疗需持续至少3-5天,即使症状缓解也不可过早停药,以防复发或产生耐药性。
综合护理:将病猪隔离在安静、黑暗的环境中,减少刺激。对于不能采食的猪,需进行静脉补液或灌服水料,以维持营养和电解质平衡。
【版权声明】来源:猪好多平台。文章资料来源于互联网,由西南区整理发布,已标明来源,版权归原作者所有,内容仅供读者参考学习,用药请遵循医嘱,不构成任何投资建议。如有侵犯原作者权益,请在评论区留言联系我们删除。
发表评论 取消回复