猪圆环病毒相关疾病(PCVAD)是全球范围内对养猪业造成巨大经济损失的重要疾病之一,尤其在育肥阶段,其导致的生长迟缓、死亡率上升等问题尤为突出。本文旨在系统性地总结育肥猪圆环病毒(主要为PCV2和PCV3)感染的病原学、临床症状、病理变化等,以期为养猪从业者提供实践指导。

01
病原与流行病学特点
一、病原体
猪圆环病毒(PCV)属于圆环病毒科。它之所以难以对付,源于其独特的病原学特性。
1. 病毒类型:从PCV1到PCV4
PCV1:最早被发现,但被认为对猪无致病性,常在猪源细胞系和猪体内存在而不引起疾病。
PCV2(主要):是导致绝大多数猪圆环病毒相关疾病(PCVAD)的元凶。自1990年代末被确认以来,已对全球养猪业造成巨大经济损失。PCV2具有高度的遗传变异性,根据其衣壳蛋白(Cap)基因的差异,可分为多个基因型(a, b, c, d, e等)。目前PCV2d是全球范围内的优势基因型,取代了早期的PCV2b。值得庆幸的是,现有的商业疫苗(大多基于PCV2a)对PCV2b和PCV2d能提供良好的交叉保护。
PCV3:于2016年通过下一代测序技术新发现的病毒。它与多种疾病综合征有关,如繁殖障碍(流产、死胎)、皮炎肾病综合征(PDNS)、以及育肥猪的呼吸道和消化系统问题。PCV3与PCV2的基因组同源性较低,现有PCV2疫苗对其保护效果不明确或无效,是当前研究和关注的新焦点。
PCV4:最新报道的病毒,其致病性和流行病学尚在深入研究阶段。
2. 病毒本身的特性
微小而坚韧:PCV是已知最小的动物病毒之一,无囊膜。这种结构使其对常见的消毒剂、干燥、热和pH值变化具有极强的抵抗力,能在环境中长期存活,这极大增加了彻底清除病毒的难度。
高度依赖宿主细胞:PCV在猪体内的复制高度依赖于宿主细胞(主要是淋巴细胞和巨噬细胞)处于活跃分裂期。这意味着,任何导致免疫系统激活的因素(如并发感染、疫苗接种、应激),都可能“助攻”病毒的大量复制。
猪圆环病毒主要类型及其致病特点


二、流行病学
PCV2的流行病学可以概括为:感染极其普遍,但发病具有条件性。
1. 感染普遍性
全球几乎所有猪场都存在PCV2感染,血清学调查显示阳性率可高达90%-100%。病毒一旦传入猪场,就很难被清除,会形成地方性流行。
2. 传播途径多样
水平传播:这是最主要的传播方式。病毒可通过感染猪的口鼻分泌物、粪便、尿液、精液等排出体外,污染环境、饲料、饮水、器具等。同居感染是育肥舍内病毒快速扩散的主要原因。
垂直传播:感染母猪可通过胎盘将病毒传播给胎儿,导致繁殖障碍问题(如死胎、木乃伊胎)。
3. 触发因素与亚临床感染(核心)
这是理解PCVAD流行病学的核心。
A、亚临床感染:绝大多数感染PCV2的猪只并不表现出明显的临床症状,它们可能只是短暂的病毒血症,然后产生抗体并清除病毒。这些猪是“沉默的”病毒散播者,不断在群内维持病毒循环。
B、触发因素:当存在某些协同因素时,病毒会在体内大量复制,突破免疫系统的控制,从而导致疾病爆发。这些触发因素包括:
混合感染:这是最强劲的触发因素。猪繁殖与呼吸综合征病毒(PRRSV) 和猪肺炎支原体(M.hyo) 被公认为PCV2的“最佳拍档”。这些病原共同感染会严重扰乱肺部免疫环境,极大地促进PCV2的复制。其他如猪细小病毒(PPV)、流感病毒(SIV)等也有协同作用。
免疫刺激:
不当的疫苗免疫:例如,在猪群已感染PRRSV或处于不稳定状态时,免疫其他活疫苗(如猪瘟疫苗)可能诱发PCVAD。
其他疾病应激:任何激活全身性免疫反应的疾病过程。
管理与环境应激:
高饲养密度:增加猪只接触频率,提高感染压力。
恶劣环境:通风不良、温差过大、氨气浓度高会损害呼吸道黏膜屏障,降低整体抵抗力。
频繁混群:打破原有的社会秩序,引起打斗应激,激活免疫系统。
营养不良/霉菌毒素:影响免疫系统功能。
4. 育肥期的特殊挑战
育肥期是PCVAD的高发阶段,原因在于:
母源抗体消失:仔猪在哺乳期受到母源抗体的保护。通常在8-12周龄后,母源抗体降至最低水平,此时若自身免疫力不足,极易受到病毒攻击。
应激集中期:断奶、转群、换料、密度增大等所有应激都在生长育肥阶段累积。
混合感染机会增多:来自不同来源的猪只混群,可能带入不同的病原,增加了混合感染的风险。
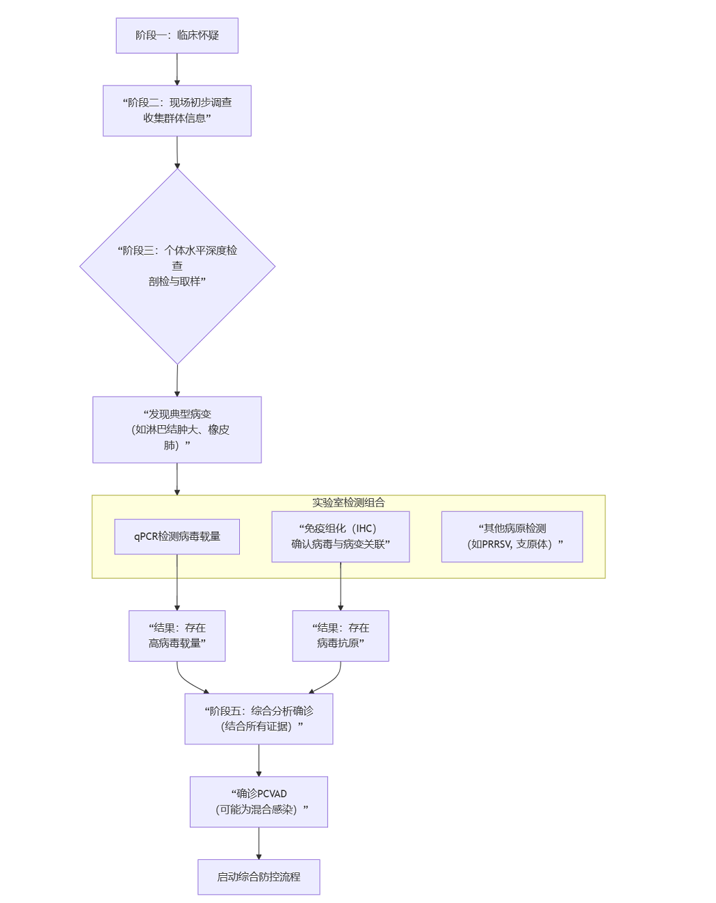
三、 系统化诊断流程
诊断需结合现场观察与实验室检测。其系统化流程如下图所示:

02
防控流程
下图清晰地展示了以疫苗接种为核心、饲养管理为基础、生物安全为屏障的三位一体综合防控策略:

执行要点一:核心——疫苗接种
1. 母猪群免疫
目标:并非完全保护母猪本身(成年猪通常不发病),而是为了:
提升母源抗体:使母猪产生高水平、均匀的抗体,通过初乳传递给仔猪。
降低垂直传播风险:减少经胎盘感染胎儿的几率。
降低病毒排放:减少母猪向环境排毒。
执行要点:
免疫程序:产前4-6周进行普免。这个时间点能保证在分娩时抗体水平达到峰值,从而提供最高质量的初乳。
关键:必须保证全群母猪(包括后备母猪) 都纳入免疫程序,确保每一头仔猪都能获得均一的母源保护。
2. 仔猪/生长猪群免疫
目标:在母源抗体消退而野毒攻击尚未到来之前,为仔猪建立起牢固的自身主动免疫。这是保护育肥期不掉队的关键。
执行要点:
免疫程序:推荐在3-4周龄进行一次性免疫。
为什么是这个时间点?
太早(如1-2日龄):母源抗体会中和疫苗抗原,导致免疫失败。
太晚(如10周龄以后):可能在免疫生效前,猪群已经遭遇野毒感染并开始发病。
3-4周龄是“黄金窗口期”:此时母源抗体开始自然下降,不足以严重干扰疫苗,但又足以保护仔猪度过疫苗刺激产生有效抗体的这段时间(通常需2-3周)。
紧急免疫:如果育肥期突然发病且之前未免疫,应立即对全群育肥猪进行紧急免疫。这虽不能挽回已发病的猪,但可以保护尚未感染的猪,阻止疫情进一步扩散。

执行要点二:基础——饲养管理
管理的作用是消除疾病的“触发因素”,让疫苗效果最大化。
降低饲养密度:这是最廉价且最有效。高密度直接导致应激增大、空气污浊、病毒传播加速。每栏减少2-3头猪,往往能看到立竿见影的效果。
严格执行全进全出(AIAO)与空舍消毒:
AIAO:彻底切断不同批次间大猪对小猪的病原传递。
空舍消毒:在猪群转出后,必须遵循 “清洗-干燥-消毒-干燥-空置” 的流程。PCV2对环境抵抗力强,唯有彻底的清洗和有效的消毒才能将其从环境中清除。
改善通风与环境:目标是提供稳定、均匀、新鲜的空气。良好的通风可以稀释舍内病原浓度,减少呼吸道疾病(如支原体)的压力,从而间接抑制PCV2的爆发。
减少混群等应激:坚决避免不同来源、不同日龄的猪只混群。如果必须并栏,应在转入新舍时一次性完成,并采取“留弱不留强”、“拆多不拆少”的原则,在夜间进行,并可使用镇静剂。
保证营养:使用优质饲料,严禁使用被霉菌毒素污染的原料。霉菌毒素是免疫抑制剂,会直接破坏猪体的免疫系统。
执行要点三:屏障——生物安全
生物安全是防止外界新毒株传入和场内病毒交叉传播的关键
引种检测与隔离:这是最重要的外部生物安全措施。引种前必须对后备猪进行PCV2(及PRRSV等)的检测,确保引入的是阴性或低毒载量的猪只。引入后必须有至少4-8周的隔离驯化期,使其适应本场的微生物环境。
人员、物资、车辆控制:
人员:入场前强制淋浴、更换场内专用衣物鞋帽。
物资:对所有进入生产区的物品进行有效消毒(如熏蒸、浸泡)。
车辆:这是最大的风险点。饲料车、运猪车、拉粪车等必须经过严格的清洗、消毒、干燥后方可接近猪场。
害虫防控:建立有效的防鼠、防鸟、防蝇措施。这些生物可以机械性携带并传播PCV2。
【版权声明】来源:朱江 猪场管理者。文章资料来源于互联网,由西南区整理发布,已标明来源,版权归原作者所有,内容仅供读者参考学习,不构成任何投资建议。如有侵犯原作者权益,请在评论区留言联系我们删除。
发表评论 取消回复