在养猪生产的成本构成中,饲料占比通常超过70%,因此大多数猪场的降本重心往往集中在原料采购和配方调整上。然而,对于专门生产断奶仔猪的种猪场而言,从仔猪出生到断奶这短短几周内的生产细节,往往隐藏着大量被忽视的“隐形浪费”。这些细节的管理水平,直接影响着断奶成本、正品率以及后续的生长性能。
今天我们就从几个常被忽视的生产细节切入,深度分析如何在断奶苗生产环节挖掘降本空间。
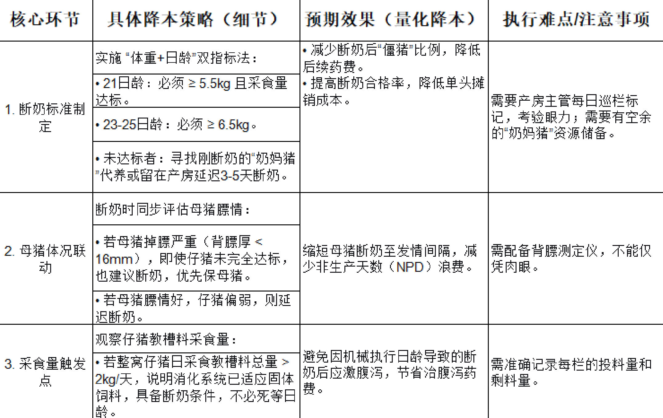
一、 精准调控“断奶日龄”与“断奶体重”的平衡
许多猪场为了追求栏舍周转率,机械地执行固定的断奶日龄(如21天或28天),却忽视了仔猪的个体发育状态。这往往导致两种极端成本的产生:
过早断奶的隐性成本:如果仔猪体重低于5.5公斤(21日龄标准)就强制断奶,其消化系统和免疫系统尚未成熟。断奶后需要更高营养浓度的教槽料,且过渡期延长,导致“断奶后生长停滞”。这部分的饲料转化率极低,且弱小猪极易成为病原携带者,增加后续药费。
降本策略:建议实施“体重+日龄”双指标断奶法。对于未达标的仔猪,要么寻找奶妈猪代养,要么留在产房“吃小灶”延迟断奶。虽然看似占用了产床,但产出的是一头健康、采食活跃的猪苗,其后续的饲料回报率远高于勉强断奶的僵猪,这种模式对于中小猪场非常适用。
过晚断奶的效率浪费:当仔猪体重超过7.5公斤(25-28日龄)仍不断奶,且母猪泌乳量已严重下降时,仔猪主要依赖教槽料和母乳的混合营养。此时母猪的维持消耗(每天约2.5-3公斤饲料)与提供的少量母乳性价比失衡。
降本策略:建立精确的“断奶决策点”。一旦发现仔猪采食教槽料量达到一定标准(如日采食150克以上),且母猪膘情消耗过大时,应立即断奶,以降低母猪的维持成本,加速母猪进入下一轮配种。
断奶日龄与体重精准决策表

二、 教槽料的“有效投放”而非“表面投放”
教槽料是断奶仔猪成本中除母猪料外的第二大支出。实际操作中,常见的浪费点在于饲喂器的清理和投料方式。
杜绝“剩料酸化”:产房高温高湿环境下,教槽料在料槽中超过4小时就会变质、适口性下降。很多饲养员为了省事一次性加满,仔猪拱食后污染饲料,最后剩下的粘稠湿料只能倒掉。
降本策略:推行“少量多次、湿拌料”饲喂法。每天固定4-6次添加新鲜料,并在投新料前清理旧料。将倒掉的浪费降低1%,对于一个万头母猪场而言,每年节省的教槽料费用可能达到数十万元。
精准定位诱食时机:传统做法是出生3天后就开始撒料盘,但仔猪在7日龄前主要模仿行为来自母乳,对教槽料的兴趣极低,大部分料被浪费或垫料污染。
降本策略:将诱食重点放在7-10日龄后,当仔猪开始互相模仿啃咬时,将教槽料撒在干燥的保温板上,或者利用液态料进行灌服诱导,提高第一次采食的成功率,减少前期无效投放。
教槽料“有效投放”降本表

三、 降低“隐性死淘”和环境应激控制
断奶苗的成本是由“总产仔数”除以“合格断奶数”决定的。很多猪场产房成活率看似不低,但断奶时“钉子猪”(病弱僵猪)比例高,这些猪苗往往被低价处理或导致后期养殖失败,拉高了整体成本。
保温与通风的矛盾处理:为了保温,产房往往密封过严,导致氨气浓度过高。高浓度氨气会损伤仔猪呼吸道纤毛,这是副猪嗜血杆菌和支原体感染的重要诱因。一旦发生呼吸道疾病,治疗成本上升,且导致生长不均。
降本策略:在保温箱内保证局部温度(如30℃)的同时,通过变频风机或导流板保证整个产房的空气流通。看似多用了电费,但换回的是整齐度高、呼吸系统健康的猪苗,省下了大量的抗生素费用和死淘损失。
补铁、保健和免疫的细节:常规的3天补铁、7天阉割以及2-3次的疫苗免疫是固定流程,但细节差异巨大。例如,补铁针头是否及时更换?是否需要二次补铁?药剂吸收情况如何?补铁或疫苗注射后是否因为针头钝化导致注射部位脓肿?这些不起眼的“小脓肿”在断奶运输应激下可能爆发,导致局部炎症甚至败血症。
降本策略:严格执行“一猪一针头”原则,尤其在免疫抑制风险较高的猪群。同时,在断奶前后,通过在饮水中添加电解质和抗应激药物(而非大量抗生素),帮助仔猪平稳度过转群关,减少应激性腹泻和掉膘。
环境与健康应激控制表

本篇总结
在断奶仔猪的生产中,降本不是靠牺牲营养或削减必要的防疫投入来实现的,而是通过消灭生产过程中的每一个浪费点来实现的。从关注一头猪何时断奶,到关注一粒教槽料如何被吃掉,再到关注产房内每一立方米的空气质量,这些看似琐碎的细节,最终汇聚成断奶仔猪成本控制的核心竞争力。下一章我们将聚焦于母猪泌乳效率、人员操作规范以及数据化决策这三个同样关键但容易被忽视的细节继续深入分析。
【版权声明】来源:惠养猪。文章资料来源于互联网,由西南区整理发布,已标明来源,版权归原作者所有,内容仅供读者参考学习,不构成任何投资建议。如有侵犯原作者权益,请在评论区留言联系我们删除。
发表评论 取消回复