蓝耳病(PRRS)是影响全球养猪业的主要疾病之一,其检测报告不仅是诊断工具,更是猪群健康管理的关键信息来源。通过科学解读检测数据,我们可以精准定位问题根源,制定有效干预措施。以下是对蓝耳检测报告的深度分析方法和系统排查流程,大家可以参考。
一、检测报告的核心指标解读
蓝耳检测主要依靠分子生物学(PCR)和血清学(ELISA)方法,结合测序分析,形成多维数据。
1.PCR检测结果分析
病毒载量(Ct值):Ct值越低,病毒含量越高。不同样本类型的Ct值具有不同意义:
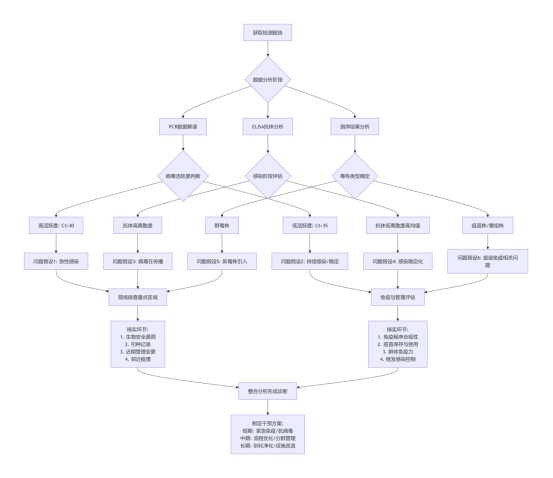
血清/血浆:反映病毒血症程度,Ct值<30提示活跃感染
口腔液:群体感染状态的敏感指标,适合大规模监测
精液:公猪持续感染的重要证据
组织样本(肺、淋巴结):确定病毒在器官中的分布
动态变化:连续监测Ct值变化比单次绝对值更重要。病毒载量快速上升提示新毒株引入或免疫崩溃;缓慢下降可能表示群体正在清除病毒。
2.ELISA抗体检测分析
S/P值(样本/阳性比值):
S/P值<0.4:阴性,可能未感染或感染早期
S/P值0.4-2.0:阳性,需结合其他指标判断
S/P值>2.5:通常提示近期感染(2-4个月内)
抗体离散度:群体内抗体水平的变异系数(CV)。高离散度(CV>60%)提示病毒在群体中活跃传播;低离散度且高均值可能表示稳定感染状态。
抗体动态曲线:
4-6周龄仔猪抗体阴性→母猪抗体传递不足或感染压力低
保育猪抗体快速上升→病毒在保育舍循环
育肥猪抗体持续高位→持续性感染或再感染
3.基因测序与进化分析
ORF5基因序列:分析毒株类型(欧洲型或北美型)、变异位点和同源性
与疫苗株同源性<90%:可能为野毒株感染
多个不同毒株共存:提示生物安全漏洞
随时间出现新变异位点:病毒在猪场内进化适应

二、多维度问题排查框架
1.时间维度分析
季节性规律:蓝耳活动常呈现季节性高峰(如秋冬)
生产批次对比:比较不同批次间数据变化,定位引入时间点
长期趋势:绘制6-12个月的数据趋势线,评估防控效果
2.空间维度分析
猪舍间差异:比较不同栋舍的检测结果,识别传播路径
产房感染→病毒可能来自母猪垂直传播
保育舍首先出现→可能由引进仔猪或人员流动引起
所有阶段同时发生→可能通过空气或公共设施传播
区域分布:结合猪场布局图,分析病毒扩散模式
3.群体分层分析

三、蓝耳问题排查流程图

四、综合排查与决策

五、注意事项与误区避免
避免单一指标决策:PCR阳性不一定代表临床发病,需结合生产表现
重视样本代表性:样本数量、类型、采集时间影响结果解读
理解检测局限性:抗体存在窗口期,PCR可能因采样而假阴性
关注检测一致性:尽量使用同一实验室以减少系统误差
结合现场观察:检测数据需与猪群临床表现、饲养管理调整等结合分析
发表评论 取消回复