在养猪生产中,细菌性与原虫性疾病是影响猪群健康和生产效益的主要威胁之一。本文将聚焦于临床上常用的两种药物——磺胺间甲氧嘧啶(俗称磺胺六甲氧、SMM)与磺胺氯哒嗪钠,通过深入对比分析,总结其如何选择与应用。

01
药理与共性问题
在区分具体药物之前,理解其共同的作用机制和普遍特点是正确使用的前提。
磺胺类药物的抗菌作用源于其与细菌生长必需物质对氨基苯甲酸(PABA) 的结构相似性。它们通过竞争性抑制细菌体内的二氢叶酸合成酶,阻碍二氢叶酸的合成,进而干扰细菌核酸和蛋白质的生成,最终达到抑制细菌生长繁殖的目的。这是一种抑菌而非杀菌的作用。
基于此机制,所有磺胺类药物在使用中都需遵循几个关键原则:
首次剂量加倍:为了在竞争中迅速压倒病原菌自身的PABA,必须使血药浓度快速达到有效水平。
保证充足饮水:磺胺药及其代谢产物(尤其是乙酰化物)可能因在肾小管中析出结晶而损害肾脏。充足饮水可增加尿量,降低结晶风险。
耐药性风险:细菌对磺胺类药物易产生耐药性,且各类磺胺药之间存在交叉耐药性。这意味着一旦细菌对其中一种产生耐药,换用另一种磺胺药往往也无效。因此,切忌长期低剂量使用或随意频繁更换。
配伍禁忌:磺胺药不得与普鲁卡因等能在体内分解产生PABA的药物合用,否则会拮抗菌效。此外,也应避免与某些抗生素(如青霉素类)或维生素C等混合使用。
02
两者的深度对比
尽管作用机制相同,但不同的化学结构修饰赋予了各种磺胺药独特的药代动力学特征和抗菌侧重点。磺胺间甲氧嘧啶(SMM)和磺胺氯哒嗪钠是猪场最常接触的两种,它们的区别决定了不同的应用场景。
为了方便快速理解和比较,我将两者的核心差异总结如下表:
| 对比维度 | 磺胺间甲氧嘧啶 (磺胺六甲氧) | 磺胺氯哒嗪钠 |
| 药物分类 | 长效磺胺类药物 | 通常被视为中短效磺胺类药物。 |
| 抗菌强度 | 当前临床抗菌活性最高的磺胺药之一 | 抗菌作用较强,但普遍认为稍弱于磺胺间甲氧嘧啶 |
| 抗菌谱重点 | 抗菌谱广。对革兰氏阳性菌(如链球菌、葡萄球菌)和阴性菌(如沙门氏菌、大肠杆菌)均有效,尤其对弓形虫、附红细胞体等原虫有突出效果 | 主要针对革兰氏阴性菌,特别是猪大肠杆菌和巴氏杆菌感染效果显著 |
| 药效学特点 | 体内乙酰化率低,溶解度高,不易在肾脏形成结晶,肾脏毒性相对较小。组织穿透力强,能有效到达各组织体液。 | 在体内消除较快。猪肌肉注射后约30分钟达血药峰浓度,并能维持约3小时,主要由肾脏排泄。 |
| 主要适应症 | 1. 猪弓形体病(首选药物之一) | 1. 仔猪黄白痢(大肠杆菌感染) |
| 2. 猪链球菌病、萎缩性鼻炎等混合感染 | 2. 猪肺疫(巴氏杆菌感染) | |
| 3. 猪附红细胞体病 | ||
| 4.敏感菌引起的全身性感染、败血症等 | ||
| 价格与可得性 | 通常价格相对较高,但作为高效长效药,性价比在治疗重症时突出。 | 价格相对经济,是治疗常见肠道和呼吸道细菌感染的常用选择。 |
03
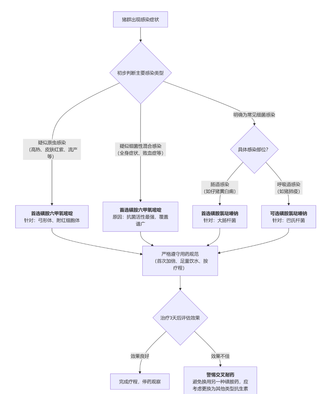
场景化运用
理论知识需要落地为实践决策。猪场的用药选择必须基于明确的诊断、猪只阶段和经济效益综合考虑。为此,我梳理了以下决策流程,可以帮助大家在面对不同情况时快速找到方向:

除了针对疾病类型,还需考虑猪只的特殊阶段:
妊娠母猪与哺乳期:磺胺类药物可通过胎盘屏障和乳汁分泌。在妊娠后期(尤其产前1-2周)和哺乳早期应慎用,必须使用时需严格控量控时,以防对胎儿或乳猪造成潜在影响(如核黄疸风险)。
幼龄仔猪:由于其肝脏代谢酶系统和肾脏排泄功能尚未发育完全,使用磺胺药更易发生蓄积中毒或肾脏损伤。1月龄内的仔猪应尽量避免或减少使用。
04
它们可以相互替代吗?
根据以上分析,答案是否定的。磺胺六甲氧嘧啶和磺胺氯哒嗪钠不能完全相互替代,原因有三:
抗菌谱侧重不同:磺胺六甲氧嘧啶是广谱+抗虫,而磺胺氯哒嗪钠是专攻阴性菌。用后者治疗弓形虫病,效果不佳;用前者治疗单纯的大肠杆菌性腹泻,虽也有效,但可能在经济上不如后者划算。
交叉耐药性的制约:这是最容易被忽视却至关重要的一点。正如前面所述,细菌对磺胺类药物会产生交叉耐药。如果猪场因为长期或不规范使用磺胺氯哒嗪钠,导致大肠杆菌对其产生了耐药性,那么换用磺胺六甲氧嘧啶治疗同种细菌感染,失败的概率也会非常高。此时,正确的做法是停用所有磺胺药,转而选择作用机制不同的其他类别抗生素(如氟苯尼考、恩诺沙星等)。
药效与成本差异:对于严重的全身性感染或原虫病,磺胺六甲氧嘧啶的高效性是氯哒嗪无法替代的。反之,对于目标明确的简单感染,使用成本更低的氯哒嗪是更经济理性的选择。
05
增效
在实际应用中,需要特别注意增效剂的联用价值。磺胺类药物与抗菌增效剂甲氧苄啶(TMP) 的联用是经典方案。TMP通过抑制细菌的二氢叶酸还原酶,与磺胺药作用于叶酸代谢的不同环节,产生强大的协同增效作用,并能延缓耐药性的产生。市场上许多复方磺胺制剂就是此组合(如磺胺间甲氧嘧啶钠+甲氧苄啶)。在治疗顽固性或严重感染时,优先选择这类复方制剂,疗效通常优于单方。
【版权声明】来源:惠养猪。文章资料来源于互联网,由西南区整理发布,已标明来源,版权归原作者所有,内容仅供读者参考学习,不构成任何投资建议。如有侵犯原作者权益,请在评论区留言联系我们删除。
发表评论 取消回复