母猪外阴流出脓性分泌物(俗称“流脓”)是母猪子宫内膜炎的典型临床表现。这不仅是常见的繁殖障碍问题,还会直接导致母猪受胎率下降、返情率升高,甚至被淘汰,造成严重的经济损失。
母猪在完成配种流程后,若出现生殖道流脓现象,通常是由于细菌侵入引发子宫内膜感染所致。而造成感染的诱因较为复杂,其中猪舍地板清洁度欠佳,大量细菌滋生;人工输精过程中操作不规范,未能严格遵循无菌标准;以及母猪年龄增长,生殖机能衰退、抵抗力下降等,都是导致感染发生的主要因素。

造成母猪流脓的原因
1. 病原微生物感染(直接原因)
细菌逆行感染:在分娩、配种、人工助产、宫内操作(如掏猪)时,消毒不严,将环境中的细菌带入子宫。
内源性感染:母猪自身存在的病原菌(如存在于阴道或体内的链球菌、葡萄球菌等),在机体抵抗力下降时大量繁殖引发感染。
2. 生产管理因素(主要诱因)
分娩相关:难产、产程过长(>4小时)、胎衣不下、死胎滞留,导致子宫收缩乏力,恶露无法及时排出,成为细菌培养基。
环境卫生差:产房、限位栏潮湿、脏污,粪便污染外阴,成为持续感染源。
配种操作不当:输精时操作粗暴、消毒不彻底、输精管污染。
营养与膘情:母猪过肥或过瘦,导致产后恢复慢,免疫力低下。
3. 母猪自身状况
免疫力低下:患有蓝耳病、圆环病毒病等免疫抑制性疾病时,更易继发细菌性子宫炎。

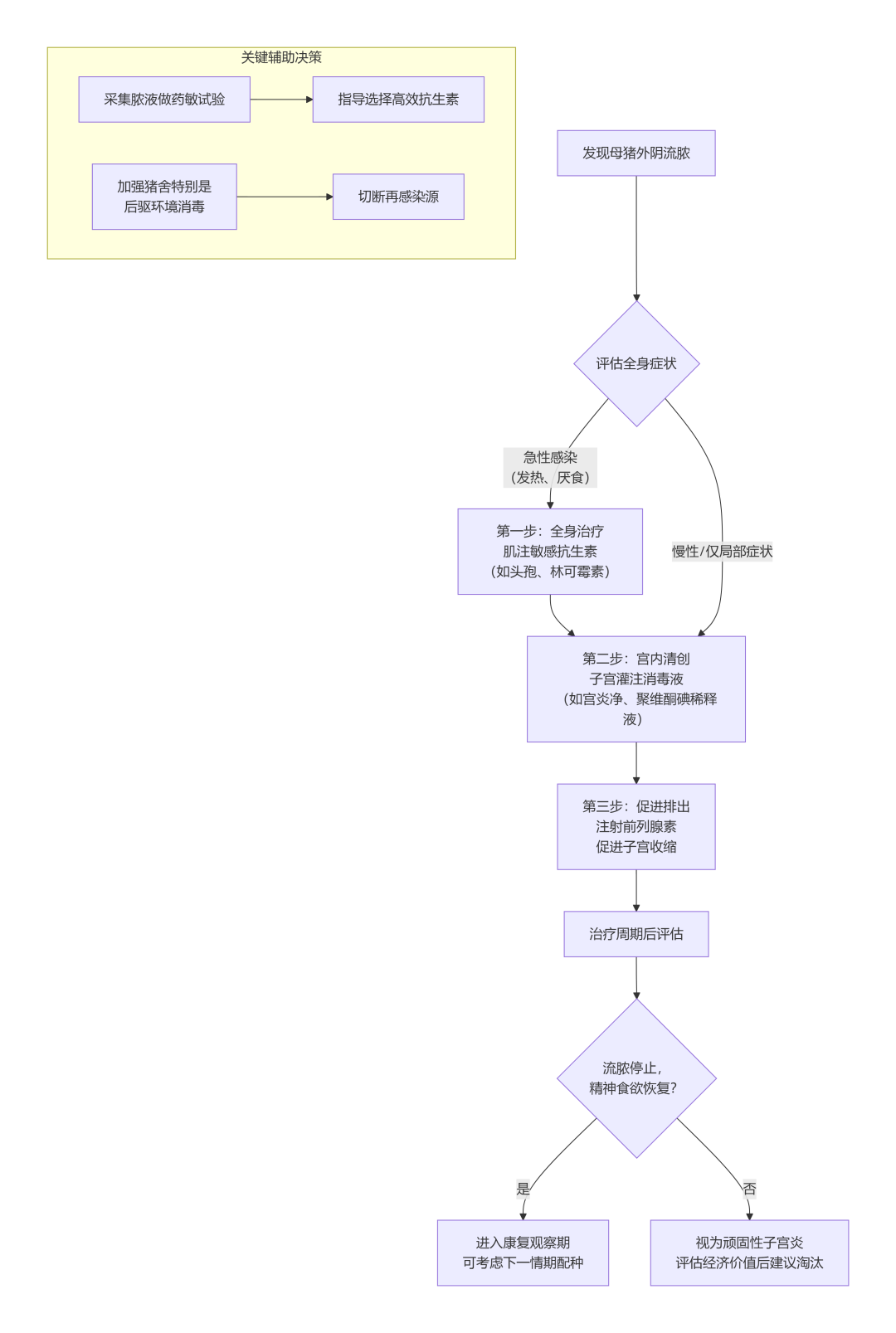
治疗措施:
①针对已出现流脓症状的母猪,临床治疗方案可采用联合用药方式。以林可霉素、头孢菌素类等广谱抗生素为主,同时配合使用氯前列烯醇钠和缩宫素,帮助消除炎症、促进子宫内异物排出。
②在日常管理层面,需着重规范人工授精操作流程,强化卫生管控,精准把控母猪适配年龄,防止配种时机过早或过晚。
③对于生殖机能明显退化的老龄母猪,应及时进行淘汰处理 。
关于流脓母猪能否再次参与配种,需依据猪群中该问题的整体发生情况灵活判断。
若流脓症状仅在少数个体中出现,特别是对于胎次较高、繁殖性能下降明显的个体,建议直接淘汰,避免影响整体繁殖效率;若感染现象在群体中广泛发生,大量淘汰可能导致既定配种计划无法完成,此时可对部分体质较好、感染程度较轻的母猪进行针对性治疗,并安排重新配种,以保障生产目标达成。
在此过程中,建立完善的健康监控体系至关重要,饲养人员应详细记录每头母猪的流脓症状及治疗过程,并及时标注在配种卡上,为后续养殖决策提供详实依据。

预防措施:
1. 改善环境卫生与消毒
产房管理:严格执行“全进全出”,彻底清洗、消毒、干燥空栏。保持产床干燥、清洁。
母猪清洁:母猪上产床前,彻底清洗全身,特别是后躯和乳房。产前、产后使用温和消毒液(如0.1%高锰酸钾)清洗外阴。
2. 规范分娩与助产操作
减少干预:让母猪自然分娩,尽量避免掏猪。确需助产时,操作人员必须剪短磨光指甲,手臂、器械严格消毒,并充分润滑。
产后护理:确保胎衣完全排出。可考虑在产后即时注射一针前列腺素,促进恶露排净和子宫复旧。
3. 规范配种操作
输精前,用清水和消毒纸巾清洁母猪外阴。
使用一次性输精管,操作手法轻柔,避免损伤生殖道。
4. 提升母猪健康度
合理营养:根据母猪各阶段(尤其是围产期)需求,提供均衡营养,防止过肥或过瘦。
抗病力管理:做好蓝耳病、猪瘟等基础免疫,稳定猪群健康。
•文章来源:微信公众号硕腾猪业
•【版权说明】猪博士平台转载的文章均已注明来源、猪博士平台原创文章其他平台转载须注明来源,特别说明的文章未经允许不可转载。我们发布的文章仅供养猪人学习参考,不构成投资意见。如有不妥,请联系客服删除
发表评论 取消回复